福建工程学院是福建省人民政府举办的以工为主,涵盖工、管、文、理、经、法、艺等多学科的全日制普通本科高校,是福建省重点建设高校和博士学位培育单位立项建设高校。根据2022年国家复试分数线,目前我校部分学院仍有缺额,欢迎优秀考生申请调剂至我校学习深造,具体调剂政策及流程如下:
一、初试成绩要求
达到2022年国家A类线及以上,符合总分和单科分数要求。
二、调剂专业及人数
1.实际招生计划人数以国家下达为准。
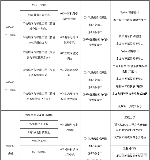
各专业调剂复试工作请直接咨询相关招生学院




备注:各专业复试科目考试大纲查询网址:
三、学费及奖助政策
1.学费
全日制学术型、专业学位硕士研究生,学费标准均定为8000元/生·学年。
非全日制工程管理【代码为125601】硕士研究生的学费为36000元/生·全程。
2.奖助政策
(一)第一志愿报考并被我校录取的非定向硕士研究生一次性奖励8000元;
(二)国家奖学金;
(三)国家助学金:6000元/生·年;
(四)非定向硕士研究生新生奖学金(一年级新入学研究生):实行全覆盖,一等奖(10%)8000元/生·年、二等奖(90%)元/生·年;
(五)非定向硕士研究生优秀学业奖学金(二、三年级研究生):一等奖(5%)8000元/生·年、二等奖(20%)5000元/生·年,三等奖(75%)2500元/生·年;
(六)学校还设立研究生出国(境)访学专项资金,资助优秀学生出国(境)短期学习;
(七)学校根据实际情况设立助教、助研、助管等三助岗位。助研岗位实行全覆盖,一年级研究生由导师发放助研津贴不低于2000元/生·年,二、三年级研究生由导师根据研究生科研表现和实际情况确定津贴发放额度;研究生可根据实际情况申请学校助教、助管岗位,岗位津贴500元/月。
(八)定向就业的学生不享受国家奖学金、国家助学金。非全日制硕士研究生不享受现行相关奖助学金政策。
四、调剂流程
在研招网调剂系统开通后,所有调剂志愿考生都必须在调剂平台上(http://yz.chsi.com.cn/)提交调剂志愿,报名调剂福建工程学院对应学院和对应专业。我校将结合考生初试科目及成绩等情况发出复试通知,请有意向的调剂考生接到复试通知后,尽快在调剂平台上确认“同意参加复试”并按时参加复试。
复试结束后,对复试合格的调剂考生我校将通过调剂平台(http://yz.chsi.com.cn/)发送待录取通知,考生须在限定时间内做出明确答复。
五、研究生处联系方式
咨询电话:0591-22863085
联系部门:福建工程学院研究生处
通信地址:福建省福州市大学新区学府南路33号
邮政编码:350118
福建工程学院研究生处
2022年3月19日
免责声明:本文内容均来源于网友提供或各大相关网站。由本站编辑整理,仅供个人研究、交流学习使用,不涉及商业盈利目的。
(责任编辑:MPAcc考研网)

