欢迎访问会计专硕(MPAcc)考研网
联考网(liankao.net)
|
设为首页
|
收藏本站
招生简章
考研资讯
复试信息
复试真题
录取名单
调剂信息
英语真题
英语模考
必背单词
作文模板
英语备考
英语大纲
联考真题
联考模考
联考大纲
数学备考
逻辑备考
写作备考
视频辅导
联考经验
备考答疑
在职考研
跨专业考
审计硕士
图书情报
工程管理
院校大全
北京
|
上海
|
重庆
|
天津
|
河北
|
吉林
|
辽宁
|
浙江
|
山东
|
山西
|
陕西
|
宁夏
|
河南
|
云南
|
西藏
|
内蒙古
|
江西
|
江苏
|
福建
|
安徽
|
甘肃
|
贵州
|
湖北
|
湖南
|
四川
|
广东
|
广西
|
海南
|
新疆
|
青海
|
其他
|
黑龙江
|
今天:
搜索
您所在的位置:
主页
>
联考真题
>
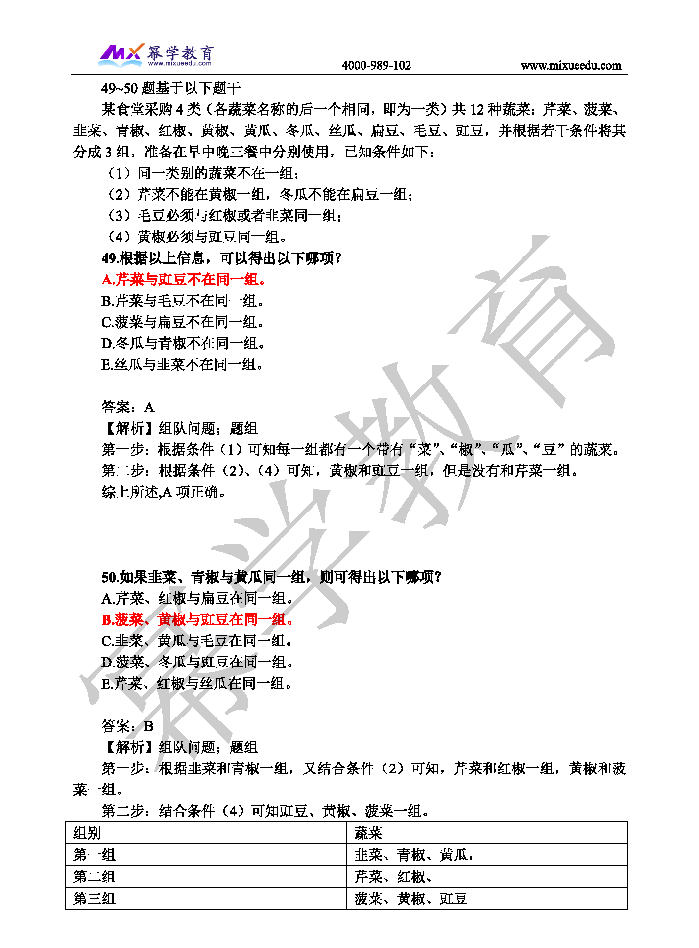
2019年管理类联考真题与解析下载
时间: 2018-12-23 15:14 作者:MPAcc考研网 来源:未知
2019年管理类联考真题与解析下载
免责声明:本文内容均来源于网友提供或各大相关网站。由本站编辑整理,仅供个人研究、交流学习使用,不涉及商业盈利目的。
(责任编辑:MPAcc考研网)
上一篇:
2018年管理类联考真题与解析下载
下一篇:
2011-2018年管理类联考真题与解析下载
最新文章
·
2024管理类综合能力数学真题参考答案(韩超
·
2024考研管综真题和参考答案(社科赛斯版)
·
2024年管理类联考逻辑真题(崔瑞逻辑)
·
2024管理类综合能力真题及答案(幂学版)
·
2024管理类综合能力真题(鑫全版)
推荐文章
2020年管理类联考真题与解析下载
2011-2018年管理类联考真题与解析下载
2019年管理类联考真题与解析下载
2018年管理类联考真题与解析下载
2017年管理类联考真题与解析下载
报考指南
更多>>
2024年重庆大学会计专
以下是会计专硕考研网(MPAccky.Net)为大家整理的“重庆大学会计专硕(MPAcc)项目介绍…
·
江西财经大学2024年MAud复试分数线
·
四川外国语大学2024年MAud复试分数
·
西京学院2024年MAud复试分数线:20
·
西北政法大学2024年MAud复试分数线
·
河北工业大学2024年MPAcc拟录取分
·
上海财经大学2024年MAud复试分数线
·
山东财经大学2024年MPAcc复试分数
·
山东财经大学2024年MAud复试分数线
·
青岛农业大学2024年MPAcc复试分数
·
中国石油大学(北京)克拉玛依校区
复试录取
更多>>
2024年各大高校MPAcc
…
·
2025年江苏师范大学会计专硕MPAcc
·
2025年南京工程学院会计专硕MPAcc
·
2025年淮阴工学院会计专硕MPAcc复
·
2025年江苏理工学院MPAcc会计专硕M
·
2025年金陵科技学院会计专硕MPAcc
·
2025年南通大学会计专硕MPAcc复试
·
2025年南京农业大学会计专硕MPAcc
·
2024年各大高校MPAcc拟录取名单汇
·
2024新疆大学会计专硕MPAcc择校分
·
2024年天津大学会计专硕MPAcc录取
最新文章
2020年管理类联考真题
2020年管理类联考真题与解析下载…
·
2024管理类综合能力数学真题参考答
·
2024考研管综真题和参考答案(社科
·
2024年管理类联考逻辑真题(崔瑞逻
·
2024管理类综合能力真题及答案(幂
·
2024管理类综合能力真题(鑫全版)
·
2024考研管综真题和参考答案(启航
·
2023管理类综合能力真题(社科赛斯
·
2023管理类综合能力逻辑真题(都学
·
2023管理类综合能力数学真题(都学
·
2023管理类综合能力真题(众凯教育
推荐文章
2020年管理类联考真题
2020年管理类联考真题与解析下载…
·
2020年管理类联考真题与解析下载
·
2011-2018年管理类联考真题与解析
·
2019年管理类联考真题与解析下载
·
2018年管理类联考真题与解析下载
·
2017年管理类联考真题与解析下载
·
2016年管理类联考真题与解析下载
·
2015年管理类联考真题与解析下载
·
2014年管理类联考真题与解析下载
·
2013年管理类联考真题与解析下载
关于我们
|
机构介绍
|
考研动态
|
联系我们
|
版权声明
|
招聘信息
|
查询系统
主办:中国MPAcc考研网 商务合作邮箱:mpaccky#aliyun.com 请将#换成@
免责声明:本站所提供的内容均来源于网友提供或互联网搜集,由本站整理发布,仅供个人研究、交流学习使用,不涉及商业盈利目的。
特别感谢:中国会计硕士网(mpacc.net.cn) 中公教育(mpacc.offcn.com)
鲁ICP备15026552号-3